Temat – bumerang
Nie, nie będzie o podatkach (chociaż nowy budżet irlandzki na 2013 rok wzbudza ostatnio wiele emocji) ani o miłości, śmierci czy religii.
Będzie znów o rondach 🙂
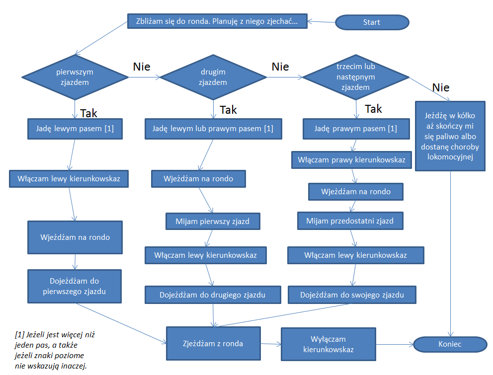
Rozmyślałem ostatnio czy dałoby się wygenerować jakiś algorytm poruszania się po rondzie. Efekty poniżej.
- Wersja zgodna z lokalnymi przepisami. Nie zauważyłem, żeby ktokolwiek się do niej stosował, więc wrzucam raczej jako ciekawostkę niż cokolwiek użytecznego:
- Wersja faktyczna, stosowana przez wszystkich pozostałych kierowców:


Komentarze